Pada minggu awal pengerjaan tubes ini,saya mulai membuat use case diagram dari sistem tersebut.
Use case diagram digunakan untuk memodelkan sistem yang akan kita buat,yang mendeskripsikan fungsi-fungsi apa saja yang ada dalam sistem yang kita buat ini.
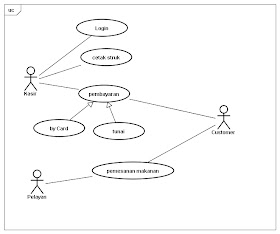
Pada use case,ada 3 aktor yang terlibat dalam sistem aplikasi yang saya buat ini.
Yaitu Kasir,Pelayan, dan Customer. Sehingga use case'nya dapat dibuat seperti berikut :

Deskripsi Use Case tersebut adalah :
• Customer datang dan memesan menu kepada Pelayan
• Pelayan mencatat pesanan yang di pesan oleh Customer
• Kemudian pelayan mengantarkan pesanan kepada Customer berdasarkan noMeja
• Setelah selesai makan, Customer datang ke Kasir
• Kasir menghitung total pembayaran yg harus di bayar oleh Customer
• Customer membayar total biayanya (bisa membayar secara tunai ataupun melalui Card)
• Kasir mencetak struk pembayaran dan memberikannya kepada Customer
Kemudian, saya membuat Class Diagram untuk menggambarkan tentang struktur-struktur sistem dari segi pendefinisian kelas-kelas.
Class Diagram ini menunjukkan tentang seperti apa dan bagaimana sistem aplikasi yang akan kita buat.
gambar Class Diagramnya adalah :

Setelah membuat Class Diagram,saya lalu membuat lagi tentang Diagram Objek. Diagram Objek adalah diagram yang menggambarkan struktur sistem dari segi penamaan objek kelas itu.
Diagram objek memiliki nama_objek:nama_kelas
seperti Diagram Objek sistem yang saya buat:

Minggu kemarin, saya melanjutkan pngerjaan Tugas Besar saya ini dengan membuat Sequence Diagram.
Sequence Diagram yaitu diagram yang menggambarkan kelakuan/perilaku sistem berdasarkan Use Case diagram menurut urutan waktu objek yang sudah saya buat tadi.
-Kasir bisa memilih User Interface mana yang akan dilakukan,yang terdapat dalam menu utama.
-Nah,mula-mula Kasir melakukan Login terlebih dahulu.

-Jika Kasir melakukan Hitung Pembayaran, ia bisa melakukan pengolahan pemesanan terlebih dahulu yaitu:
Melakukan Insert Pembayaran (memasukkan kode-kode menu yang sudah dipesan oleh Customer,lalu menghitungnya)

Melakukan Update Pembayaran (jika mengubah data pesanan yang sudah dipesan oleh Customer )

Melakukan Delete Pembayaran (jika menghapus data menu pesanan Customer)

-Jika Kasir melakukan Pembayaran By Card, alurnya adalah :

-Jika Kasir melakukan Cetak Struk, alurnya adalah :

Referensi dari : Buku Courseware APSI dan Praktikum APSI
No comments:
Post a Comment